鉅亨網新聞中心
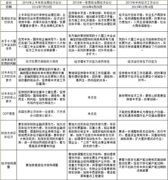
中共中央政治局近日召開會議,決定今年10月在北京召開第十八屆四中全會,主要議程是,中共中央政治局向中央委員會報告工作,研究全面推進依法治國重大問題。會議分析研究了上半年經濟形勢和下半年經濟工作。
會議指出,我國正處於社會主義初級階段,全面建成小康社會進入決定性階段,改革進入攻堅期和深水區,國際形勢復雜多變,我們黨面對的改革發展穩定任務之重前所未有,矛盾風險挑戰之多前所未有,依法治國在黨和國家工作全域中的地位更加突出、作用更加重大。
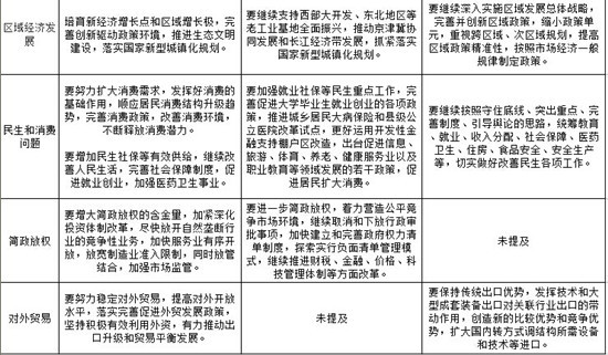
會議強調,正確看待經濟增長速度,對做好經濟工作至關重要,對做好各方面工作影響很大。在強調經濟增速的同時,會議強調堅持把改革放在重中之重位置,堅持問題導向。此外,要積極擴大有效投資,發揮好投資的關鍵作用,進一步釋放民間投資潛力,著力提高投資質量和效益。要加快推進經濟結構調整,培育新經濟增長點和區域增長極,完善創新驅動政策環境,推進生態文明建設,落實國家新型城鎮化規劃。


過去十年 中央經濟工作會議期間A股7漲3跌
由於市場對每年一度的經濟工作會議十分關注,會議前后,股市多憧憬利好政策,走勢相對較強。對於股市投資者來說,每次經濟工作會議的召開,投資者都會有一種期待。統計數據顯示,在過去十年,中央經濟工作會議期間,股市表現以上漲為主,其中2007年漲幅更超過4%,而會后五日走勢,漲跌參半,其中2008年跌幅接近5%。

近十年來中央經濟工作會議期間股市表現:
2013年12月10日至13日,中央經濟工作會議召開。10日股市開盤報2239.86點,13日收盤報2196.08點,期間跌幅1.83%。會后5日再跌1.54%,延續大跌走勢。
2012年12月15日至16日,中央經濟工作會議召開。16日是星期日,17日股市開盤報2152.10點,收盤報2160.34點,21日收報2153.31點,當日漲幅0.45%。
2011年12月12日至14日,中央經濟工作會議召開。12日股市開盤點位為2312.15點,14日報收2228.53點,跌幅0.04%,會后五日跌幅0.01%。
2010年12月10日至12日,中央經濟工作會議召開。10日股市開盤點位為2798.736點,12日是周日,13日收盤點位為2841.04點,漲幅1.07%,五日后漲幅1.85%。
2009年12月5日至7日,中央經濟工作會議召開。5日恰逢周六,4日股市開盤點位為3313.06點,7日收盤報3331.90點,漲幅0.45%。
2008年12月8日至10日,中央經濟工作會議召開,8日股市開盤點數為2049.16點,10日收盤報 2079.12點,漲幅為1.46%。
2007年12月3日至5日,中央經濟工作會議召開,3日股市開盤點位為4838.56點,5日收盤點位為5042.65,漲幅為4.22%,是近年來會議召開期間漲幅最大的一次,五日后漲幅1.05%。
2006年12月5日至7日,中央經濟工作會議召開,5日股市開盤點為2167.36點,7日會議閉幕當天報收2156.75點,是近年來第二次下跌行情出現。
2005年中央經濟工作會議於2005年12月5日至7日召開,5日股市開盤點位為1093.1點,7日收盤報1099.61點,漲幅為0.6%。
2004年的中央經濟工作會議於2004年12月3日至5日召開,3日股市開盤點位為1333.01點,5日是周日,周一收盤點為1339.64點,漲幅0.5%,五日后跌幅1.46%,這也是近十年來第一次會議后股市下跌。
上一篇
下一篇