聯準會降息 政策具彈性但風險仍存
瀚亞
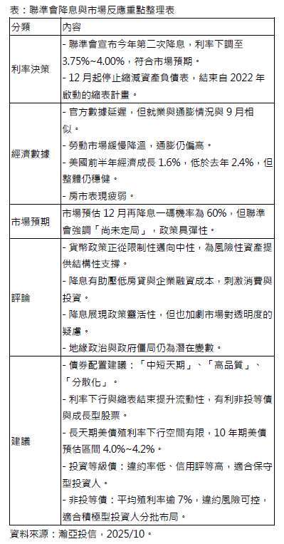
聯準會宣布再度降息 1 碼,為今年第二次調降利率。法人指出,此次結果符合市場預期,市場反應相對平淡。然而,因主席鮑威爾對 12 月可能再度降息表達保留態度,美股一度下跌,終場收平,美元與美債殖利率則小幅上揚。
目前市場預期 12 月再降息 1 碼的機率降至 60%,但聯準會強調「尚未定局」,顯示政策仍具彈性。瀚亞投信分析,聯準會態度謹慎,政策方向仍將依據經濟情勢調整。此次降息後,基準利率區間降至 3.75% 至 4%,有助於壓低房貸與企業融資成本,進而刺激消費與投資。
瀚亞投信固定收益部主管周曉蘭表示,聯準會政策具前瞻性,但風險仍不可忽視。在缺乏完整數據的情況下降息,雖展現政策靈活性,卻也可能加深市場對政策透明度的疑慮。地緣政治與美國政府僵局仍為潛在變數,若政府停擺持續或貿易政策再度轉向,可能影響聯準會後續決策與市場信心。
周曉蘭建議,聯準會降息有利風險性資產,債券配置宜採中短天期且高品質的策略,並留意市場對通膨與政策動向的反應,廣納各類債市機會以分散風險。

警語
本基金經金管會核准或同意生效,惟不表示絕無風險。基金經理公司以往之經理績效不保證基金之最低投資收益;基金經理公司除盡善良管理人之注意義務外,不負責本基金之盈虧,亦不保證最低之收益,投資人申購前應詳閱基金公開說明書。
依主管機關之規定,對於高齡金融消費者及弱勢族群投資人,本公司於辦理基金銷售業務時,不主動介紹屬高風險之基金產品;且本公司於受理基金申購時,應確實審慎評估(包括但不限於)投資人之投資知識、投資經驗、財務狀況、生理狀態、教育與金融知識水準及社群關係等風險承受度評估項目,以有效評估辨識其風險承擔能力。因此為保障您的投資權益,建議您審慎評估您的投資風險承受度。本公司對有關高齡金融消費者重大權益義務變更,包括但不限於契約變更、撤銷、解除,鉅額資金或資產異常轉移等,將以電話、書面、或電子郵件等妥適之方式進行通知。
由於非投資等級債券之信用評等未達投資等級或未經信用評等,且對利率變動的敏感度甚高,故本基金可能會因利率上升、市場流動性下降,或債券發行機構違約不支付本金、利息或破產而蒙受虧損。本基金不適合無法承擔相關風險之投資人。投資人投資以非投資等級債券為訴求之基金不宜占其投資組合過高之比重。
此外,對於高齡金融消費者之特殊行為,亦採取關懷提問之方式,以提醒投資人注意交易風險,防範高齡金融消費者受詐騙。有關基金應負擔之費用已揭露於基金之公開說明書或投資人須知中,投資人可至下列網址查閱:公開資訊觀測站: https://mops.twse.com.tw、瀚亞證券投資信託股份有限公司: http://www.eastspring.com.tw 或於本公司營業處所: 台北市松智路 1 號 4 樓,電話:(02)8758-6699 索取 / 查閱。瀚亞投信獨立經營管理。
- 掌握全球財經資訊點我下載APP
延伸閱讀
- 〈貴金屬盤後〉金價強彈逾2% Fed紀要暗示恐升息 美伊、俄烏局勢牽動「地緣政治溢價」
- FOMC會議紀要:內部分歧加大 官員不排除通膨回升時重啟升息
- 〈貴金屬盤後〉黃金、白銀回神 金價重回5000美元以上
- 美債走揚!Fed降息劇本升溫 交易員加碼押注
- 講座
- 公告
上一篇
下一篇