保險業2015下半年策略報告:政策漸落地 關注新業態
鉅亨網新聞中心
一、 前言
過去四年我們的規則報告基本延續了統一的研究思路,從而維持行業研究的整體性和連貫性。保險行業是重資產行業,因此保險行業資產的周期調整相對經濟波動具有滯后性,從而導致保險行業呈現后周期的特征。對於保險公司而言,利潤對經營的影響遠遠小於現金流對經營的影響,因此我們在過去兩年的研究中,將個股研究的核心放在現金流上,而將行業研究的核心放在三因素分析法上。
我們認為2013年后保險公司無論在類型、產品、投資、規則等方面,都呈現差異化特征,這種變化改變了過去多年行業屬性同質的特征。我們去年首次在正式研究報告中闡述保險公司五個類型的劃分。
按照企業規模和成立目的,我們將保險公司劃分為五類:
1、綜合類、規模型保險公司(國字頭、平安、太保、泰康、陽光、新華等)
第一類保險公司主要是成規模成氣候的保險公司,經營理念和經營戰略比較清晰,成立時間較早,過去20年積累了較大規模的資產,這類公司擁有龐大的保險資產,投資比較穩健,尤其注重保險資產的設定。
2、銀行類保險公司(建信、工銀、農銀、中郵等)
第二類保險公司擁有強大的渠道和股東背景,過去三年保費增速較快,資產累積的速度較快。這類公司是未來比較有潛力上升到第一梯隊的公司。缺點是渠道過於單一,個險渠道相對較弱。
3、平臺類保險公司(安邦、華夏、生命、前海等)
第三類保險公司過去三年保費迅速增長,這類保險公司更加注重資本運作,對保費規模要求較高,對保險產品的價值要求不高。這類公司在投資方面比較搶眼,而產品以高現值、高收益、短期化為主,退保和現金流壓力較大,對投資要求較高。因此一旦銀保出現較大下滑,現金流壓力就會增加,預計下半年這類公司對電商平臺的需求很大。
4、合資類保險公司
第四類公司過去20年難見搶眼的公司脫穎而出,由於合資股東的限制,在國內發展較為緩慢,我們簡單將這類公司定義為外國人在中國的pe投資。
5、中小中資保險公司
未來成長空間不清晰,能否做大做強更多取決於股東背景,我們認為未來這類保險公司的趨勢是被收購或者轉型為平臺類公司。
本文的研究思路為先介紹研究方法,然后簡單展望下半年宏觀經濟,最後從保費、投資、資本三因素分析基本面的變化,同時就下半年行業的變化趨勢進行展望。
二、 三因素分析法是保險行研的基礎
保費、投資和資本是保險行業研究的三因素分析法。這三個要素基本涵蓋了保險行業的經營和監管。保費和投資基本涵蓋了保險公司的經營范圍,而保險監管的核心是資本監管,資本的多少直接影響保險公司保費規模和投資范圍。因此保險行業基本面研究,最終歸結為對上述三因素的分析。
在過去三年的行業研究中,我們一直用三因素分析法系統的看待行業的變化。同時我們思考如何在長周期之內,抓住保險行業基本面四個趨勢的變化。從2010年至今,我們這種分析方法基本把握了整個保險行業股價的周期變化,所以我們認為三因素分析法是一套比較成熟的保險行研分析框架。
保費和投資構成了保險公司兩大主營業務,從這個角度看,中國保險公司在經營模式上沒有差異性,不管產險公司還是壽險公司,都是一手收保費一手做投資,因此經營模式的同質性決定了股價波動更多體現行業性特征。即四只保險股的股價波動具備正相關性,要么都漲,要么都跌,這是對股價最基本的判斷。
既然股價具有行業特征,那么決定股價波動趨勢的因素就是上述三因素的變化方向。如果保費、投資和資本都體現為惡化特征,反映在股價上就是單邊下跌。如果三個因素惡化程度已經見底,有一個或兩個因素出現積極變化,那么股價會體現為止跌震盪的局面。如果保費或投資出現拐點性的變化,股價則會體現為趨勢性上升。
“三因素”分析法在我們過去幾年的趨勢判斷中屢試不爽。2011年中國保險業保費放緩,保險公司投資虧損較大,償付能力壓力導致融資需求激增,三因素同時體現為負向特征,2011年保險股價呈現全行業性下跌趨勢。
2012年,保險公司保費增長依然低迷,投資收益總額雖然相對2011年有所回升,但是仍然要計提巨大的資產減值損失,但是由於2012年三因素基本達到見底狀態,存在觸底預期,加之在2011年股價中已經充分反映了這三個因素,因此2012年保險股價呈現止跌震盪的態勢。
進入2013年,保險公司保費已經呈現顯著改善,2013年11月我們在市場率先看多保險股,我們這次看多是從一個更長的期間來看到行業基本面發生的變化,2013年底保險公司保費、投資和經營指標,基本印證了去年11月我們對行業的判斷。截至2013年底,保險行業大體恢復到2011年水平。
2014年上半年我們持續不斷的推薦保險股,並且我們認為這種趨勢在2014年下半年將得以持續,一個核心的邏輯就是保費改善相對投資具有滯后性(一般滯后一年產生影響),2013年保險公司投資的改善,會對2014年保費產生極大的正面影響,並且在一季度的保費數據中得到了極大的體現。這是由保費的結構決定的,過去兩年,分紅保險在個險新單保費占比在90%以上,而分紅保險有一個主要的特征,分紅率需要在下一年的一季度得到確定,因此2013年投資的恢復會在2014年初分紅保單分紅中得到體現,而高分紅的數據能夠成為2014年保險產品銷售的賣點,從而推動保單銷售。這就是我們所說的保費一般滯后投資一年產生變化。而2014年行業較高的投資收益率又將使得2015年的保費收入維持一個較高的增長。
我們認為保險公司投資理念的成熟將促使保險公司投資收益率在2013-2015年都會呈現穩定的特征。

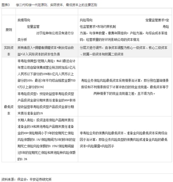
三、資本監管,償二代處於過渡期
保險公司的償付能力充足率是對其資本充足度的衡量,其計算方法是以公司的實際資本(根據相關監管要求為認可資產減去認可負債的差額)除以應具備的最低資本。我們國家於2006年制定了償一代,主要以定量監管為主;償二代系統的研究開始於2012年,於2015年初保監會公布了償二代的17項主要監管框架,保險業進入了償二代過渡期。
3.1 2015年上市公司資本需求基本穩定
整體來看2015年上市保險公司的償付能力都是比較充足的,預計2015年上市險企的資本需求是比較穩定的。

3.2 償二代過渡期,有利於經營能力強險企
2015年2月份,保監會發布了償二代的17項主干監管規則,並要求各險企同時運用償一代和償二代對自身的償付能力進行核算。
相較於償一代量化監管為主、對各險企一視同仁的做法,償二代增加了考量維度,同時對於經營能力較強的險企較為有利。
目前償二代還在過渡時期,有一些細節性的東西還需要調整,總的來說,根據主要的監管框架來看,對於壽險公司,規模大、期繳產品多的險企要優於規模小、躉繳產品多的險企;對於產險公司,經營能力強、綜合成本率低的險企優於綜合成本率高的險企。

四、 2015年上市保險公司保費穩定增長
從2011年至今,保費呈現“u”型走勢, 2012年是u型底部,2013年保費回升明顯,預計2015年壽險行業保費增長會維持增長狀態。但是2015年保費增速將一如既往呈現季節因素,保費增長呈現前高后低。一季度保險公司主要以沖量為主,尤其是躉交銀行保險和繳費期較短(3-5年期交)的個險產品銷售較多,二季度之后保險公司銀保呈現大幅下降,個險新單主要以5-10年期交為主。整體看預計全年壽險行業保費增長將在10%以上,產險行業保險增長亦維持在10%以上的速度。
2015年在人身險和產險領域均有相關政策落地或出臺,以下將分述之。
4.1 壽險費率放開逐步進行
2013年8月,保監會啟動普通型保險費率改革新政,並制定了“普通型,萬能型,分紅型”的改革路線圖。
2013年8月2日,保監會在《中國保監會關於普通型人身保險費率政策改革有關事項的通知》中啟動了普通人身險的費率改革。通知中的要點主要有二,首先放開普通型人身保險預定利率,將定價權交給公司和市場,不再執行2.5%的上限限制;其次,新簽發的普通型人身保險保單,法定責任準備金評估利率不得高於保單預定利率和3.5%的小者,而對於2013年8月5日及以后簽發的普通型養老年金或保險期間為10年及以上的其它普通型年金保單,保險公司采用的法定責任準備金評估利率可適當上浮,上限為法定評估利率的1.15倍和預定利率的小者。
2015年2月,保監會發布《萬能險精算規定》,自2月16日起,萬能險最低保障利率由保險公司自行決定,且萬能型人身保險的評估利率上限為年復利3.5%。
保監會雖然啟動了壽險費率的改革,但是基本上還是規定了上限,避免保險公司惡性競爭和類似於90年代“利差損”的重演;同時,先行啟動普通人身險和萬能險也體現了對於保費業務收入結構的調整的考慮。在人身險分險種保費中,分紅險一直處於一險獨大的地位,而體現保險保障功能的普通人身險占比較低,因此,我們預期分紅險的費率改革短期內不會啟動。
4.2 健康險稅優漸行漸近,樂觀估計年內落地
2015年5月6日,國務院總理李克強主持召開國務院常務會議,決定試點對購買商業健康險給予個人所得稅優惠,運用更多資源更好保障民生;5月12日,財政部、國家稅務總局、保監會就開展商業健康保險有關個人所得稅政策試點工作聯合發文《開展商業健康保險個人所得稅政策試點工作的通知》;2015年6月上旬,保監會向多家保險公司下發《個人稅收優惠型健康保險業務管理暫行辦法(征求意見稿)》進行意見征求。短短一個月時間,健康險政策頻出,樂觀估計的話,健康險稅優政策有可能年內落地。
征求意見稿對保險公司經營個人稅收優惠型健康保險的經營要求、產品、財務、業務管理等方面作出具體要求。

2014年我國的個稅納稅人估計為2400萬人,健康險稅優上限為2400元/人/年,假設全部個稅納稅人都依照上限來購買健康險,則健康險的增量空間上限為576億元。
4.3 養老險稅延方案預計年內出臺
2007年,上海作為我國老齡化問題最為嚴重的城市開始了個人稅延型養老保險的相關課題研究;2009年,上海保監局牽頭組織8家保險公司成立了試點工作專項小組,對個稅遞延型養老保險的產品、實施細則、系統建設、監管制度等方面,深入調研和討論;2014年8月,國務院發布了《關於加快發展現代保險服務業的若干意見》,也被稱為“新國十條“,其中明確提出將適時開展個人稅收遞延型商業養老保險試點。
一直以來,我們國家的養老保險體系基本上較為依靠基本養老保險,企業年金和個人商業養老險比較不發達,最重要的原因是我國的基本養老保險覆蓋范圍比較廣,另外也是相關的稅延政策一直沒有落實的關係。預計隨著養老險稅延政策的出臺,養老險將有一定的增長。
4.4 車險費改局部試點
自2015年6月1日起,近30家產險公司獲準在黑龍江、山東、廣西、重慶、陜西、青島等6個試點地區全面啟用新版商業車險條款費率。而這6個試點地區年均商業車險保費約占全國的15%。
由於保險公司制定商業車險條款費率的主體地位和法律責任得以明確,保險市場競爭的主要形式將由當前的拼手續費、拼費用,轉變為包括公司品牌、銷售渠道、風險定價、成本控制、理賠服務、人才培養等全方位、多層次的競爭。隨著試點工作下一步在全國推廣,在競爭中優勢凸顯的保險公司必然會不斷擴大車險市場份額,而敗下陣來的則只能另尋他路。
4.5 信用險和保證險
互聯網金融的發展,需要的是一個征信體系發達的社會,但是我國當前無論是在企業征信還是個人征信領域,均存在一定程度的缺失。因此,在互聯網金融如火如荼發展的過程中,保險公司便起到了背書的作用。
當前,各類債權轉讓平臺,很多均不同程度的通過信用保險來保證投資人的本金或本息。保險公司的信用險和保證保險因此有一定程度的發展。但是在看到信用險和保證險較高利潤率的同時,要看到其存在的風險:嚴格意義上來說,信用險和保證險本質上保的金融風險,對於保險企業的風險管理能力和定價能力要求較高,如果出現大規模違約,容易造成保險公司的損失。


4.6 退保將是影響全年的保費實際留存量的主要威脅
我們認為有三個指標可以監測退保情況:
1、新單退保率:即財報中披露的13個月退保率,主要反映新單的退保情況,該指標的缺點是不能反映整體退保情況。
2、存量退保率:目前保險公司財報中披露的退保率,即用退保金除以存量準備金與保費收入之和,反映公司整體投資資產的退保情況。該指標雖然能夠整體反映退保情況,但是不能反映退保與當年現金流的關係以及對盈利的影響,具有滯后性。
3、流量退保率:該指標是平安證券非銀團隊在研究中特有的指標,主要用於監測退保對保險公司造成的現金流壓力和投資設定的影響,流量退保率等於退保金除以已賺保費或規模保費。
從一季報情況看,退保仍然是影響2015年保險行業現金流的主要因素。退保的波動對保險公司現金流、利潤、資產設定都產生較大的影響。實際上2013年之前,退保問題在保險公司經營中處於平穩狀態,問題並不突出。但是2013年開始,退保成為威脅保險公司現金流的主要因素。
退保大幅增長的主要原因是高現值、快速返還保單的銷售,其次是理財產品對保險產品的替代效應,最後是期交產品退保高峰的疊加。退保主要來自銀行渠道銷售的躉交高現值保單。
由於平安壽險在產品結構方面堅持價值優先的原則,銀保在保費中占比很小,因此平安壽險退保情況在過去幾年沒有太大變化,反而呈現優化趨勢。但是自從2013年以來,中國人壽、太保壽險和新華保險的新單業務結構中,通過銀行渠道銷售的高現值、高退保的保單較多,加之續期保單在4-5個保單年度退保增加,疊加結果導致一季度三家公司的退保率居高不下。
展望2015年全年,除平安壽險外,其余三家上市保險公司的流量退保率會繼續維持在一個較高的位置。
五、 2015年上市保險公司投資收益更加穩定
我們認為2013-2015年,上市保險公司的總投資收益率將穩定的維持在5%左右,而不會出現2011-2012年總投資收益率大幅波動的情況。這種變化主要來自保險公司投資理念的成熟,資產設定組合固定收益化。高收益已經不是保險資管公司追求的主要目標,而追求投資收益的穩定性則是未來保險公司追求的。
5.1 投資穩定才能立於保費穩定增長
投資是保險公司的主營業務之一,投資改善是經營改善的前提,相對保費,投資的改善更快,而經營的改善具有滯后性。從下圖可以看出,投資改善的下一年,往往是保費改善的年份。2007年投資收益11.07%,2008年保費增速達到50.34%,2008年投資收益只有3.48%,2009年保費增速為-0.19%。2009年投資收益為5.78%,2010年保費增速上升到12.88%。2012年保險總投資收益率2.79%,因此2013年保費增速放緩很自然。2013保險公司投資收益率恢復到5%水平,2014年保險公司保費收入快速增長。而2014年保險公司投資收益的穩定,帶來了2015年保費收入的快速增長。

5.2 保險公司資產設定情況展現的新趨勢
2014年下半年開啟了新一輪的牛市,但是保險公司在資產設定相對還是比較穩定的。但是相較於過去,保險公司在資產設定上還是有一些變化,對保險公司的幾大類主要投資資產進行梳理可見:
1、定存在投資資產中的占比下降
從過去多年的統計數據看,定存與加息和降息周期呈現較強的相關性。當前經濟疲弱,貨幣政策進入降息周期。因此定存占比下降將成為趨勢,尤其是定存到期之后,保險公司可能將定存資金直接設定到債券或者另類投資。
2、債券在投資資產中的占比略有下降
由於債券相對收益率的下降,可以看到債券在保險公司的投資資產中的占比呈現略有下降的趨勢。
在債券的投資結構中,從2013年以來,保險公司債券投資中企業債/公司債的占比呈現明顯上升的趨勢,尤其是收益較高的高評級公司債/企業債獲得保險公司的青睞。
3、權益在投資資產中的占比大幅上升
保險公司在權益投資理念上的成熟使得保險公司正在擺脫權益投資靠天吃飯的尷尬境地。從2014年7月份開始,股市開始有了不俗的增長率,保險公司的權益類投資在投資資產中的占也有了較小幅度的提升,其中有一部分是股市上漲帶來的賬面資產的提升。隨著牛市步入后一階段,我們預計保險公司在權益類資產的投資上將保持小幅增長。
4、另類投資的增速放緩
保險公司另類投資包含四部分:基礎設施債權計劃投資、不動產投資、股權投資、理財產品投資。
保險公司尤其是壽險公司具有較長的久期,需要的穩定的長期收益,而基礎設施債權計劃和不動產投資具有較長的建設期和回收期,現金流穩定,可以與壽險公司的長期資金較好的匹配。
保險公司股權投資大部分通過參股產業基金方式進行,保險公司直接進行pe投資的情況較少,主要因為保險公司直接篩選pe項目對人才、項目規模要求較高,參股產業基金更有利於利用產業基金人才優勢進行大規模的資金投資。
理財產品包括銀行理財產品、保險資管產品、證券公司專項資產管理計劃、融資類和非上市公司股權類信托。目前上市公司投資信托占比最高的為新華保險。
2014年是保險公司另類投資增長最快的一年,2015年,保險公司的另類投資仍將維持增長,但是增速放緩。


5.3 2014-2016年投資收益率將保持穩定
由於債券設定中高收益企業債和公司債占比上升和定存資產的下降,收益相對較高的股權和另類投資占比的提升。預計保險公司在2015和2016年總投資收益率維持在5%以上將成為可能。
除了總投資收益率的提升,保險公司投資收益總額的穩定增長還來源於資產規模的穩定增長。目前保險行業總資產規模仍然出現較快增長,2015年4月份保險行業總資產已經達到16.1萬億。
所以整體來看,2014-2016年三年間保險公司的總投資收益將持續穩定,投資穩定為保險公司保費增長的穩定打下基礎,從而給保險公司更多調整的時間和空間。
六、 互聯網保險,渠道轉業態
根據中國保險行業協會統計數據,2011年至2013年國內經營互聯網保險業務的公司從28家上升到60家,年均增長達46%;規模保費從32億元增長到291億元,三年間增幅總體達到810%,年均增長率達202%;投保客戶數從816萬人增長到5427萬人,增幅達566%。


6.1 互聯網保險方興未艾,目前主要集中於銷售階段
互聯網保險,類似於互聯網金融,可以從兩個方向進行,一個是傳統保險機構的觸網,另一個是互聯網機構納入保險。
保險的核心價值鏈主要有四個部分,即產品設計-產品銷售-定價核保-理賠服務,當前更多的互聯網保險其實是集中在產品銷售這一鏈條上。

在保險產品的互聯網銷售上,又可以分為有牌照的專業銷售平臺和無牌照的第三方平臺。有牌照的專業銷售平臺主要是保險企業官網平臺、擁有保險代理或保險經紀牌照的專業代理平臺以及擁有兼業代理牌照的網絡兼代平臺。無牌照的的第三方平臺主要有綜合性平臺、電商平臺以及廣告平臺等。

6.2 互聯網保險下一階段,渠道轉業態
當前的互聯網保險主要集中在銷售環節,利用互聯網的便利性的移動快速理賠目前也有應用;而互聯網保險的下一步就是利用大數據挖掘和分析,可以更加有目的的針對特定人群設計和營銷產品,利用大數據分析可以更快的確定騙保行為,從而增加用戶體驗;再隨著技術的發展,互聯網保險可以發展到實現特色個性化的客製產品,例如車載智慧硬體可以記錄車主行車習慣,從而可以精準的對車險進行定價;智慧便攜式身體狀況記錄儀器可以記錄每個人的身體狀況,從而可以實現健康險的精準定價。
互聯網保險目前處於最簡單、最初步的階段,但是其實互聯網的大數據天然的與保險的定價本質相契合,隨著技術的發展,互聯網和保險的結合將在各個價值環節對報險產生影響,但是要看到,這是一個長期的過程。而且在當前主要的以銷售為主的互聯網保險階段,互聯網平臺天然的具有引流優勢,但是,在未來的互聯網保險的進程中,需要有更多的專業的參與方,而在核心的產品設計上,保險公司作為經營風險的一方,對於風險定價的理解更加深刻,反而可能更有優勢。
七、 相互保險漸行漸近
相互保險是國際保險市場的重要組織形式之一,在歐美國家已經有100多年的歷史。據國際相互合作保險組織聯盟統計,2013年全球相互保險保費收入達1.23萬億美元,占全球保險市場的26.7%,覆蓋人群8.25億人,相互保險組織總資產超過7.8萬億美元。在美國和日本保險市場上,這一比例更是高達35%和40%。在我國由於法律和監管缺位等原因,一直沒有全面發展“相互保險”這一市場,暫時沒有一般性相互保險公司,唯有2015年成立的黑龍江陽光農業相互保險公司和2013年成立的寧波慈溪保險互助社兩個試點組織。
2014年《國務院關於加快發展現代保險服務業的若干意見》特別強調“鼓勵開展多種形式的互助保險”;2015年1月,保監會又出臺了《相互保險組織監管試行辦法》,對社會各界發展相互保險有據可循。
7.1 相互保險重公益而輕盈利
目前我國保險市場被股份制保險公司壟斷,相互保險公司是完全不同於股份制保險公司的組織形式。二者的差異主要體現在經營目標和出資性質上。
經營目標的差異:一般來說股份制保險公司都是以營利為目的的,保險公司向保險消費者收取保費進行投資,並承擔起保險消費者遭受到的風險。通過管理、經營風險獲得利潤,進而將利潤分配給公司所有者。而相互保險公司一般不以營利而是以互助為目的,是有共同保險消費需求的人結合在一起,共同發起設立的保險互助組織。
出資性質的差異:股份制保險公司的出資作為公司的權益資本保障公司的正常運營,公司法嚴禁出資人抽逃資本金,出資人根據出資份額享有公司的投票權和剩余收益分配權。而相互保險公司發起人的出資則作為保費,發起人同時具有保險消費者和公司所有者的雙重身份。當相互保險公司和保險消費者約定的事件發生並獲得相應保險賠償后,保險消費者和相互保險公司的保險關係和所有者關係同時解除。
7.2 相互保險雛形——e互助
e互助是由在美國上市的泛華保險服務集團發起設立的,是一個獨立於社會保險和商業保險之外,帶有公益性質的網絡互助保障平臺,目前的主要產品是一款名為“家庭守護抗癌無憂計劃”的產品。截至2015年6月,e互助累計注冊人數為335,514人,累計充值527.5萬元,共為4名患者發起累計160萬元的互助金額。
e互助的保障金額呈現階梯狀分布。


八、 中國的巴菲特模式——安邦保險&復星集團
投資大師巴菲特是將價值投資發揚光大的人,他的成功的一個很重要的因素便是旗下保險公司的浮存金帶給他循環可使用的低成本資金,加之其出色的投資能力,創造了一個出色的投資神話。
國內類伯克希爾模式的主要是安邦保險和復星集團。應該說,安邦保險和復星集團各有其可取之處。安邦保險目前的主體是安邦財險,投資資金來源亦以財險資金為主,相較於壽險資金的利率風險、長壽風險等不確定因素,財險資金有更強的確定性;復星集團實業投資起家,投資能力處於業界領先地位,更容易創造出更好的價值。
安邦保險和復星集團近幾年飛速的發展,引領了產業資本介入保險行業,利用低廉保險資金博取更高收益的潮流。但是現在言安邦保險和復星集團的成功尚具不確定性。伯克希爾模式的成功除了低成本的保險資金和出色的投資能力外,還源於其較低的杠桿,在遇到極端的風險時,不僅能夠抵御風險,同時還有足夠流動性發現絕佳的投資機會。而相比較而言,復星和安邦的杠桿率均處於一個比較高的位置,對於公司的投資能力和流動性管理要求更高。
但無論怎么說,安邦和復星向大家展示了保險集團的另外一種模式,未來的發展值得期待。

九、 投資建議和風險提示
介於保險行業在2015年下半年在資本、保費、投資三因素的向好,我們繼續維持行業“強於大市”的評級,積極推薦綜合類的保險公司。
風險提示:
n 壽險費率改革進程不及預期
n 健康險稅收政策落地不及預期
n 養老險個稅遞延政策出臺不及預期
n 資本市場系統性風險,對於保險行業內投資收益造成負面影響
(摘自“繳子金融”微信公眾號:jiaozijinrong)
- 免費體驗5萬美元模擬交易 投資全球資產
- 掌握全球財經資訊點我下載APP
文章標籤
- 講座
- 公告