鉅亨網新聞中心
今年6月份以來,股市震盪中程式化交易因其“助漲助跌”的特性受到監管層高度關注。程式化操作、高頻交易、場外配資、惡意做空,這幾個關鍵詞在實際市場中也相互交織,成為監管層重點監管的對象。
證監會頻頻出招,有業內人士對新規表達出悲觀預期。有量化投資人士甚至提出,程式化交易可能因此而在國內市場被禁止。
10月9日,證監會發布《證券期貨市場程式化交易管理辦法(征求意見稿)》(下稱《辦法》);同日,滬深證券交易所、中金所以及上海、大連、鄭州三家期貨交易所同時發布《程式化交易管理實施細則(征求意見稿)》(下稱《細則》),從定義到交易過程、費用等方面,對程式化交易進行全方位管理。
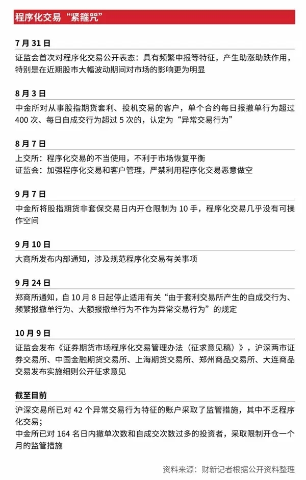
7月31日,證監會新聞發言人公開表態稱“程式化交易具有頻繁申報等特征,產生助漲助跌作用,特別是在近期股市大幅波動期間對市場的影響更為明顯”。與此同時,證監會相關派出機構、滬深交易所對部分具有程式化交易特征的機構和個人進行核查,最終對頻繁申報或頻繁撤銷申報,涉嫌影響證券交易價格或其他投資者的投資決定的24個賬戶采取了限制交易措施。
同一日,中金所宣布實施差異化收費,強化異常交易監管,對從事股指期貨套利、投機交易的客戶,單個合約每日報撤單行為超過400次、每日自成交行為超過5次的,認定為“異常交易行為”。
隨后,中金所的限制措施不斷升級。8月25日宣布次日起,提高股指期貨各合約非套期保值持倉交易保證金標準,將客戶在單個股指期貨產品、單日開倉交易量超過600手的認定為“日內開倉交易量較大”的異常交易行為。
規則一頒布,即遭遇以身試法者。8月26日,中金所對164名客戶采取監管措施,其中對152名單日開倉量超過600手、13名日內撤單次數達到400次、1名自成交次數達到5次,共計164名(去除重復)客戶采取限制開倉1個月的監管措施。嚴控措施接連不斷,9月2日中金所再宣布調高交易保證金、提高手續費、調低日內開倉量限制標準等一系列嚴格管控措施。
程式化交易是一把“雙刃劍”,在成熟市場能提供流動性,提高價格發現效率,也有利於克服交易中人為因素的影響。“但是,程式化交易也有加大市場波動、影響市場公平性、增加技術系統壓力等消極影響,境外監管機構對程式化交易的監管力度也在不斷加大。”證監會新聞發言人張曉軍說。
基於中國資本市場以中小散戶為主的特點,監管層最終確定了“限制發展”的總體思路:程式化交易主要為機構或大戶所采用,過度發展程式化交易不利於公平交易;市場投機炒作等問題仍較明顯,通過程式化交易完善價格發現機制還有很長的路要走。

新規劍指高頻交易 高頻交易逼上“絕路”
不少市場人士表示,《辦法》發布后市場之所以反應平平,是因為監管層此前的一系列措施早已將高頻交易逼上了“絕路”。
提前三個交易日申報、交易指令報備審核、五次以上每秒申報五筆被重點關注、撤單比高於70%每筆收2元申報費⋯⋯
“這些略帶有指向性的條款,似乎是為高頻程式化交易量身定做的,對其限制巨大。”國泰君安期貨分析師虞堪表示。
中國量化投資學會理事長丁鵬也表示,“新規之下高頻交易規則基本沒有存在的可能性。”他認為最致命的一條是,期貨交易所《細則》中“每日申報4000筆以上,且存在一秒內在同一期貨品種不同合約上反向開倉的行為”會被重點關注,“這意味著跨期套利基本上就不能做了”。
不過,據虞堪統計,高頻交易在所有程式化規則類型中占比最少,只有5%,占大頭的都是中低頻規則,超過50%。結合國內程式化交易的發展趨勢,他認為新規對市場整體影響有限,深度和廣度均不會很大,但超高頻程式化交易團隊會受到較大沖擊。
據業內報導,百侖基金總經理張展表示,“高頻交易私募做得最多,尤其是自己做介面的可能此次受影響要大一些。我身邊做高頻套利的朋友,這段時間的做法是放棄不做。”
《辦法》發布以后,業內人士紛紛就此發觀點。前述券商量化部門的交易員在微信朋友圈如此評價《辦法》,“一大波高頻規則正在死去,一大波中頻低頻規則正在成長。”他表示,“不光是私募,券商自營或量化部門、公募基金都存在《辦法》中定義的程式化交易;有的還設專門的部門,主要做套利和衍生品做市業務,但限制極其嚴格,大多是中低頻的。”
業內人士分析,受制於交易制度和數據更新頻率,中國股市其實做不了美國經典意義上的、能在一秒內完成行情獲取、邏輯判斷、交易執行和成交情況反饋的高頻,只能實現“頻率很高”的程式化交易。此前,融資融券根據規則勉強可以實現“t+0”回轉,但在中國股市中此類交易量極少,可忽略不計。高頻交易在中國的主戰場不是股市,而是期貨市場,但比起美國也要慢好幾個數量級。關於期貨市場的高頻交易情況,從公開途徑可查詢到的是中國期貨市場監控中心2010年6月披露的一組數據:使用高頻交易的投資者約為3%,日均成交量約占總成交量的8%至10%。
今年8月3日,證券交易所對融資融券交易細則進行調整,“客戶融券賣出后,通過買券還券或直接還券的方式向會員償還融入證券的時間限定為次一交易日”,即從“t+0”變成“t+1”。僅有的變相“t+0”已被禁止,宣告了中國股市的高頻交易基本終結。
9月2日,中金所針對股指期貨在期貨市場推出了一份史上最嚴厲的管控措施,“單個產品單日開倉超過10手即構成‘日內開倉交易量較大’的異常交易行為;非套保保證金由此前的30%提至40%、套保由10%提至20%;平倉手續費標準由0.015%提至0.23%”,也被市場人士解讀為“股指期貨市場名存實亡”,期指的高頻交易失去市場基礎。
就在股指期貨限倉后,投機力量和高頻交易將目光轉移至商品期貨,連冷門品種瀝青也成為市場的新寵。上期所和鄭商所隨后對部分期貨合約恢復收取當日平今倉交易手續費,大大增加了高頻交易的成本。
東證期貨金融工程分析師孫楓分析稱,在今年6月15日市場大跌之后,國內商品期貨與金融期貨的正相關性明顯增強,股票和金融期貨市場的動盪全面蔓延到了商品期貨市場,部分原因在於高頻套利交易的跨市場操作。他進一步表示,“征求意見稿的出臺具有鮮明的政策傾向,那就是限制過度投機、抑制過度交易、防范風險傳染。特別是對程式化交易中的高頻交易,進行嚴格的限制和規範。”
限制“搗亂者” 細化重點關注和監控的行為
程式化交易核查風暴始於今年7月。在日常監管實踐中,證監會發現了一些偏離理性投資可解釋的范疇,涉嫌故意加大流動性沖擊的程式化交易行為,並在《辦法》中總結為七大類;交易所也據此細化了各自重點關注和監控的行為,主要集中於連續申報和連續撤單。
在相關監管措施公布前,滬深交易所已對42個具有異常交易行為特征的賬戶采取了監管措施,包括28個賬戶被限制交易三個月、4個賬戶盤中被暫停交易、10個賬戶被口頭警示;中金所已對164名投資者采取限制開倉一個月的監管措施,涉及152名單日開倉量超過600手、13名日內撤單次數達到400次、1名自成交次數達到5次,個別受處罰投資者存在多種行為。
上述賬戶中不乏程式化交易者,且具有明顯的程式化交易特征。
例如,在28個被限制交易三個月的賬戶中,盈融達旗下的“中融國際信托有限公司-盈融達量化對沖1期”和“外貿信托盈融達量化對沖1期”,采用的核心規則為阿爾法套利和期現套利模型,持股數量一般在300只-800只,所有的交易均根據市場盤面的交易情況用計算機自動演算法交易。
盈融達稱,因7月8日當天大部分股票停牌或處於跌停狀態,此時出現了反復撤單的現象,是一種“極端行情下交易演算法因跌停板難以賣出而采用的機械行為”。
針對這一情況,交易所的細則特別規定,對於可能影響市場交易秩序的,會及時向市場公告,並可以視情況限制賬戶、限制交易單元,必要時還可以采取技術性停牌、臨時停市等處置措施。
另一個被上交所限制交易的某賬戶,在7月8日的交易中累計申報賣出近1.6萬筆,累計申報賣出金額超過15億元,申報賣出后的撤單率高達99.18%。這一操作行為符合交易所細則中“不以成交為目的,頻繁申報並撤銷申報,或者大額申報並撤銷申報”一條,屬於被重點監控的程式化交易異常交易行為。

在前述被限制交易賬戶中,還有三個與青島東海恒信投資管理有限公司(下稱東海恒信)有關,證監會9月18日披露的操縱證券市場案也涉及該公司,且是監管層目前查處的操縱etf第一案。
一位熟悉量化交易的市場人士評論道,東海恒信是國內頂尖級的量化交易商,“屬於第一梯隊,他們幾乎都是做純量化的交易。”
據東海恒信官網介紹,該公司專注於etf等金融衍生品中性套利和量化交易業務,其今年8月的一則招聘啟事對軟件開發工程師的崗位要求是:構建全自動交易程式平臺或半自動交易的解決方案;開發和維護基於量化交易規則的自動化交易程式;研發適合國內交易環境的演算法交易系統;研發高頻交易規則和實現,如高頻套利等。
東海恒信控制使用“千石資本-東海恒信1期”等12個賬戶於2015年6月18日至7月30日,在自己實際控制的賬戶之間進行180etf交易,影響180etf交易量,變相進行180eft與相應成分股日內回轉交易套利,非法獲利1.84億元。
根據《辦法》及《細則》,東海恒信的交易符合“在屬於同一主體或者處於同一控制下或者涉嫌關聯的賬戶之間發生交易”的特征,這已被列為受重點監控的程式化交易異常交易行為。
值得注意的是,《辦法》中有一條被市場解讀為專門針對“境外做空勢力”采取的措施:境內程式化交易者參與證券期貨交易,不得由在境外部署的程式化交易系統下達交易指令,也不得將境內程式化交易系統與境外計算機相連接,受境外計算機遠程式控制制。
丁鵬表示,這是“比較害怕海外對沖基金”的表現。
孫楓稱,這條明顯是出於防范境外勢力“搗亂”,政策徹底切斷部署在境外的內外盤高頻套利交易機會。
就職於美國某投行的資深量化交易員袁浩瀚表示,這可能是受到今年幾家外資機構惡性事件的影響。“中國資本市場給外資只有兩個官方頻道,一個是滬港通,一個是qfii。如果不走這兩個頻道,都是非法的,現在是從技術上進行規範和限制。”
程式化交易監管措施中有爭議條款
在程式化交易監管措施中,收費,是市場最為關注的問題,也存在較大分歧。
各交易所基本都按申報流量、委派成交比例、撤單頻率等情況差異化收費,還可視情況對做市商、流動性服務提供商減免費用。
證券交易所的規定是,當日撤單申報比高於70%或者成交申報比低於30%的,按每筆2元收取程式化交易申報費;商品期貨交易所的規定是,單個賬戶當日在某一合約上撤單次數超過500次且成交撤單比低於10%的閾值,按照“交易手續費×超額收費費率/成交撤單比”收取超額費用;中金所並沒有給出具體的收費標準。
量邦金融科技集團董事長馮永昌認為,收費制度不盡合理,且不能對程式化交易實行差別收費。“要差別也應該是更低的收費,而不是更高,畢竟它們代表批發交易行為。如果頻繁撤單,這些行為影響了市場,那應該是交易所針對整體交易行為的收費變化,而不是對程式化交易,否則便違背了‘三公’原則。”
張展介紹,股票程式化交易中存在大量的無效報錯單,有時候上萬筆報單實際上只能成交幾十或上百筆,撤單比大多高於70%。“只要收費,這種交易就不賺錢。如果成交一筆賺2元,但我為此付出的代價是要報錯單100筆,申報費就要交200元,相當於200元成本賺2元。”
“收費對程式化交易中的趨勢跟隨類規則影響比較大,因為可能下單后趨勢改變無法成交,而不得不撤單。”丁鵬說。
但在交易所看來,絕大部分正常程式化交易屬於免收范圍,不會對正常的程式化交易者帶來額外負擔。
袁浩瀚對此表示認同,“收費只對高撤單率的規則有影響,會讓很多人的資金利用率非常低。從總體看,收費規定的影響不如走申報程式的大。”
所謂的申報程式,是指程式化交易要提前三個交易日向證券或期貨公司申報,需申報內容包括八大類:交易者的身份資訊、賬戶資訊、規則類型及簡要說明、資金來源類型、系統技術設定參數、系統服務器所在地址、系統的開發主體、聯絡人及聯系方式等,期貨交易還要commit資產規模。
在一些市場人士看來,規則類型、系統設定參數等都是較為敏感的資訊,並不會輕易透露。
虞堪表示,程式化交易客戶對自身規則保護意識較強,期貨公司想要全面、深入地進行調查核實也比較困難,這會大大增加了公司在營銷、技術、內控以及運營上的壓力,該項業務的固定成本和人力成本支出也會上升。
張展對此表示,做量化交易的私募基金現在考慮的重點並不是如何進行申報,而是考慮如何規避申報,“要么不做,要么就規避被認定為程式化交易。我覺得,基本不會有人走申報這條路。”
但一位北京的私募基金經理認為,程式化交易最核心的不是規則,而是一套系統,“除非有人把你這套系統要去了,否則拿著當前的規則也沒什么用,因為可能一周或者一個月后就要換。”
“規則一直是在泄露的。程式化交易相對小眾,不去講規則,沒人會買你的產品。”馮永昌也認為申報上述資訊問題不大,“這種層面的資訊披露,在我們量化交易的圈子里滿大街都能看得見,只不過新規作了一個系統性的要求,意味著頻道商(證券和期貨公司)會擁有其全部程式化交易客戶的規則說明,但這不算什么問題。”
不過,證監會根據監管執法需要,可以要求程式化交易者提供交易程式源代碼、交易規則詳細說明等相關材料,這些都屬於核心內容。
證監會對程式化交易下的定義是,指通過既定程式或特定軟件,自動產生或執行交易指令的交易行為。多位市場人士表示,這一定義把所有類型的程式化交易都囊括在內,導致了另一個頗具爭議的規則:日內申報2000筆以上的程式化交易者,將會被證券交易所重點關注。就私募基金而言,丁鵬表示,etf套利和組合套利規則都會超過日內申報2000筆,將來必須升級系統或者降低套利的次數。
對公募基金來說,做eft交易需要批次下單,程式化交易必不可少。“上百只股票不能要我一個一個去買吧?現在的問題是,我們一鍵式下單用特定軟件交易,肯定屬於《辦法》中程式化交易的范圍,但這既不是炒股軟件,也不是全自動交易軟件,頂多算半自動的程式化交易,這種情況是不是應該被豁免呢?”深圳一公募基金經理說。
前述券商量化交易員表示,日內申報2000筆只是重點關注,並沒有說禁止,“頂多就在交易所監控螢幕上顯示出來,只要規則合法,沒什么可擔心的。”
帶著腳鐐跳舞
高頻交易者悉數離場,而中低頻交易者的遊戲仍在繼續。
“我覺得國內做程式化交易的人特別有意思,特別能適應各種規則。”袁浩瀚說,“每一個政策出來,肯定是影響一部分人。就看你怎么去調整,成為另外一部分人。”
從高頻到中低頻也是一種調整,但張展認為,意義並不大,“報單數量和報單成本已經卡死了,即使調整到合規範圍內,原來的規則一天賺100元,現在賺0.5元或者1元。非要這樣做可以,但沒什么意義,軟硬體成本都覆蓋不了。”
“本來是要跳街舞的,現在非要穿個盔甲、戴個腳鐐,有的人說那還不如不跳,有的人也能施展拳腳。”前述北京私募基金經理比喻道,這是大多數程式化交易者當下的心態,“以前每天報單4000次-5000次都很正常,現在大家肯定會老實點。我們有幾款產品也在修改報撤單的程式參數。”
“頻率和速度都被限制了,那就在中低頻規則上發力。”該私募基金經理說,此時技術優勢會大大減弱,“主要考驗的是交易員的能力,靠成功率保證收益率。”
面臨調整抉擇的不僅是程式化交易者,《辦法》及《細則》對證券和期貨公司也提出更多要求:在接入系統前進行驗證測試、風險評估,將程式化交易客戶與非程式化交易客戶的報盤頻道隔離⋯⋯
據記者了解,目前大部分期貨公司已經開始嘗試頻道隔離,只對高階vip客戶提供服務。對於擁有技術資源優勢的證券和期貨公司來說,落實此項規定並不難;但對小型公司和程式化交易客戶較少的公司,可能帶來成本負擔與面臨客戶取舍的問題。
虞堪介紹,雖然期貨市場超高頻交易客戶此前的成交量相對較多,但手續費率處於市場最低水平,考慮到投資者保障基金和風險準備金等隱性成本,期貨公司基本上沒有利潤可圖。因此,在新規下,期貨公司的成交量水平可能會出現一定程度的下降,但盈利水平不會發生較大下滑。
此外,程式化交易並不是大型機構的專利。國內目前提供程式化交易解決方案的技術公司不在少數,互聯網上更是涌現出了一批租售規則和模型的交易平臺。例如,某平臺上關於股指、國債、橡膠等期貨品種的規則模型近300個,有日內趨勢、日內套利、日內高頻、隔夜震盪等多種類型,模型租用價格從每月500元到2萬元不等。
但在新規要求下,“客戶不得利用接入的系統為他人提供服務”,再加上嚴格的審查制度和復雜的申報流程,此類平臺的生存空間會被壓縮。
站在程式化交易技術服務商的角度,馮永昌表示,“券商以前對我們系統接入的要求是非常苛刻的,因為他們希望買來的程式化交易系統不僅能掙錢,而且不會給自己公司的系統帶來安全隱患。如果程式化交易不是券商自己用,而是推薦給客戶,法律、風控等部門還要簽署免責聲明。券商過去對這種第三方介入是非常審慎的,但后來因為配資利益的驅動,一些要求就松懈了。”
“現在有了監管,作為一個第三方的系統接入,應該去證券業協會或期貨業協會認證和報備,並符合風控功能要求和接入管理標準。”馮永昌說。
孫楓指出,國內程式化交易的發展時間較短,與海外的先進水平相比還有很大的差距,如果監管限制過多過窄,對程式化交易的長期發展不利,市場的流動性也會受到一定的影響。
謹慎為上
對程式化交易實施監管,已經成為全球金融市場的一致目標。
據記者了解,美國的程式化交易有兩類監管主體:政府部門和交易所。
以美國商品期貨交易委員會cftc為例,其監管措施主要集中在高頻交易上:明確高頻交易的定義;對主機托管服務進行監管;要求高頻交易進行注冊。
以芝加哥商業交易所cme為代表的交易所,主要監管措施包括:要求程式化交易客戶必須注冊,從而有效識別此類交易;對程式化交易的成交量、指令資訊流量指標進行監控;遵循公平原則,向市場提供同質化的主機托管收費服務。
長期研究國際金融市場法律法規的北京大學法學院教授郭靂對記者表示,此次出臺的《辦法》和《細則》,與美國監管程式化交易時所關注的問題在本質上是一致的,但表現形式和發力點有所不同。
“美國是報價驅動的市場,以相對成熟的機構投資者為主,對使用更高技術的程式化交易者容忍度更大。在監管上也與該市場特征相匹配,更多的是從技術上去設計規則,有一套比較細致的指標構建。”郭靂說,“而中國是指令驅動的交易所市場,以散戶為主,‘武器’太先進了就會讓大家感到不公平。現在的管理辦法更多是從事先和前端的角度出發,強調原則性,重點放在證券和期貨公司如何把關和識別程式化交易上。”
張曉軍在答記者問中表示,禁止行為既不同於異常交易行為,也不直接認定為市場操縱行為,這三者之間既有區別也有聯系還可能轉化,責任后果有所不同也可能競合。
郭靂對此表示,如何對禁止行為定性,以及它應承擔的法律后果,這些都應該更加明確,“怎么聯系、怎么區別、怎么轉化,現在都是描述性的概括,真正區分開來很難,可能還會有灰色地帶,下一步應該用指標和體系化的東西去識別、細化。”
德國於2013年通過的《高頻交易法案》,就明確列出了被視為操作或濫用的行為特征。
此外,美國在管理程式化交易時還要求參與者履行做市商義務,其目的是提高持續的流動性供給,並保證在市場緊張時做市商積極地報出有競爭力的價格。
郭靂表示,這是在注重“平衡”,既明確了禁止行為,也規定了市場義務,這一點值得借鑒。“你可以做程式化交易,要按照我的規矩來做,同時你也得發揮一些做市功能,幫助市場更好的發現價格、增加流動性。”
“由於《辦法》是國內出的第一個相關規定,證監會現在相對謹慎的態度也有很強的合理性。”郭靂說。
據記者了解,正在修訂中的《證券法》和制定中的《期貨法》,都對程式化交易進行了規定,要求投資者進行程式化交易前先行報告,規定程式化交易影響或可能影響交易所的系統性安全或正常交易秩序的,交易場所可以采取處置措施。
一位接近交易所的人士稱,交易所目前還沒有成立專門監管程式化交易的部門或工作組,此部分工作仍由市場監察部負責,“技術系統也正在改進,會針對這輪市場波動暴露出的問題做一系列的完善,包括標準、流程等。”
袁浩瀚說,“直到今天,美國也沒有一套非常完善的規範。金融市場是變化的,技術手段是進步的,監管也應是一個動態的過程,並不是一個《辦法》就能把所有的問題都解決。”
【免責聲明】本文僅代表作者本人觀點,與本網站無關。本網站對文中陳述、觀點判斷保持中立,不對所包含內容的準確性、可靠性或完整性提供任何明示或暗示的保證。請讀者僅作參考,並請自行承擔全部責任。
上一篇
下一篇