金元惠理一資管計劃今日違約 資金帳戶因涉嫌詐騙已被凍結
鉅亨網新聞中心
和訊基金訊息 據智信網報導,一位投資者今日下午四點半左右透露,金元惠理(現更名金元百利)一產品出現違約。這款名為“金元惠理吾思基金城中村及棚戶區改造專項資產管理計劃”的產品期限是1.5年,發行了5期,一共5億。2014年8月12日是該產品第一期兌付利息的時間,目前該項目的資金帳戶因為涉嫌詐騙已經被警方凍結,金元惠理已經正式宣布(對投資人)兌付延期。后面幾期兌付時間分別是8月22日,9月,11月及12月。
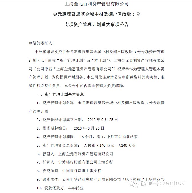
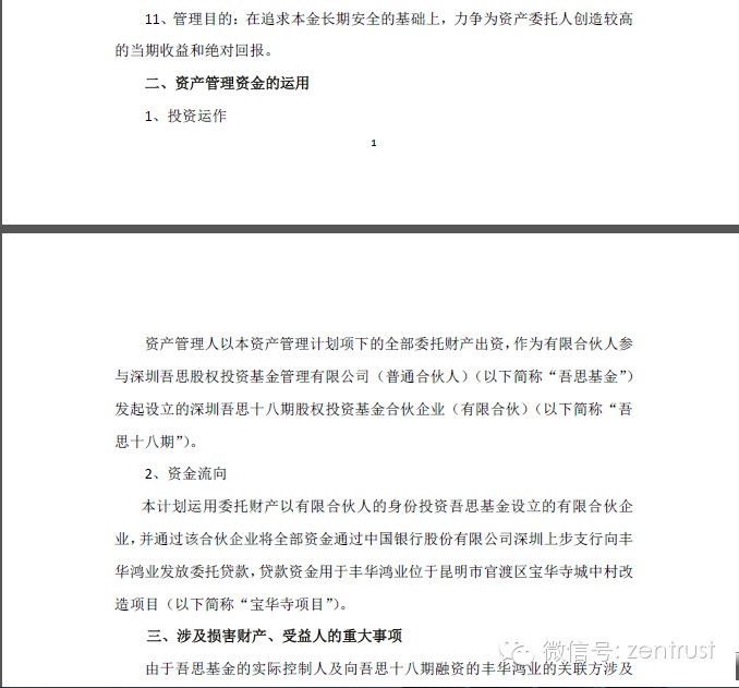
以下是金元今天給投資人發的公告:(因該產品一共有5期,這篇公告是給第4期投資人的。第一期是去年8月12日發行的,投資者稱今天已經過了付息時間,但是沒有兌付。)

0

1

2

3
金元百利對投資者發布的這一公告也印證了財新網今天上午的一則報導。以下為報導原文:
今年6月下旬,萬家基金旗下子公司萬家共贏資產管理公司(下稱“萬家共贏”)發現其發行的一只總額近10億元的有限合伙理財產品遭遇第三方惡意挪用。財新記者獨家獲知了這一訊息,並從相關機構獲知,目前被挪用的8億元資金已經追回1億元,另外7億元在銀行凍結,實現保全,但存在權屬問題,還需通過法律手段解決。
令人不安的是,在這起有限合伙理財欺詐事件存在案中案,一家地產私募基金緊繃的資金鏈條可能危害更多的金融機構和投資者。
上述有限合伙理財產品名為“萬家共贏景泰基金一號至四號專項資產管理計劃”。該計劃按照資產管理人與深圳景泰基金管理有限公司(下稱“深圳景泰”)簽訂的協議,投資於與中國銀行(601988,股吧)云南分行有個人房貸業務合作關係的開發商的部分售房受益權。然而今年6月20日,深圳景泰在資產管理人和投資顧問均不知情的情形下違反合伙協議,擅自變更景泰一期基金的投資規則,將資金用於其它用途。
經查,遭遇挪用的8億元資金有6億元出現在金元百利資產管理公司(下稱“金元百利”)一只產品的賬戶上,另外2億元被用於償還深圳中行的一個到期理財項目。金元百利的這只產品的合作方是深圳吾思基金,一家專注於地產項目的私募基金管理機構。這家機構與深圳景泰的實際控制人同為李志剛。
金元百利是另一家公募基金公司金元惠理旗下的資產管理子公司。該公司原名為金元惠理資產管理有限公司,今年更改為現在的名稱。
知情人士告訴財新記者,金元百利的城中村改造項目理財產品原本定於8月12日付息,但這只規模約為5億元產品很可能在今天(8月13日)宣布違約。吾思基金此前為了救急,通過深圳景泰挪用了萬家共贏產品的資金。
財新記者獲知,挪用事件發生后,萬家共贏的另一股東歌斐資產管理(諾亞財富全資子公司)將情況通報給萬家共贏,萬家共贏方面隨即向中國證監會報告,並向公安機關報案。
萬家共贏相關負責人8月12日晚回復財新記者稱:“資產管理人和投資顧問發現挪用事件后立即采取積極措施,現已有效控制相關資產,資產管理人將全力維護資產委派人的權益,確保資產管理計劃按期或提前兌付。”
目前公安機關已經介入此案,並進入偵查程式,深圳景泰的相關人員被控制。
根據中國基金業協會的備案記錄,深圳吾思基金管理有限公司2012年成立,2014年5月份到基金行業協會備案登記,注冊資本1億,其法人代表是周建國,總裁是李志剛,楊治、翟江濤、李偉擔任副總裁。該公司的網站稱,其資產管理規模截至去年年底已經超過45億元。
資料顯示,吾思基金2013年9月份和金元百利(當時名為“金元惠理”)聯合發行過一期產品,即“金元惠理·吾思基金城中村及棚戶區改造1號專項資產管理計劃”;2014年1月份又發行“吾思基金城中村及棚戶區改造二號投資基金”。
上述兩期產品募集資金都是用於昆明市官渡區的寶華寺城中村及棚戶區改造項目,融資人是豐華鴻業公司。產品期限12到18個月,預計收益9.5%到13.5%,第一期產品募集規模5億元,第二期產品募集規模1億元。
- 美股歷史統計9成機率續漲,年底有布局良機
- 掌握全球財經資訊點我下載APP
文章標籤
- 講座
- 公告
上一篇
下一篇