VRRB提出的Proof of Claim共識機制有什麼不同?
BlockBeats 律動財經
VRRB 是一個圍繞新共識機制 Proof of Claim 打造的 L1 公鏈,旨在讓開發人員能夠使用他們希望的任何語言創建代碼,吸引更多的開發者進入 Web3 設計應用,並以此實現 Web3 的大規模採用。VRRB 已於 2023 年 2 月獲得了 Jump Crypto 等機構的預種子輪融資。

從 BTC 到以太坊,再到 Solana 和 Aptos,在這幾年裡我們看到了區塊鏈在多個維度上的進化,也看到了隨之而來的許多新敘事。在不同的敘事重點背後,有一點是永遠繞不開的:如何在可擴展性、安全性和去中心化之間取得平衡。
Proof of Claim
VRRB 提出的 Proof of Claim 共識算法旨在同時達到:
-低計算成本
-抗衝突
-可擴展
-完全去中心化
-真正無需許可
Proof of Claim 是一種基於對象(Object-Based)、去中心化、無選主投票(leaderless election)的算法。得益於固定長度範圍的 election seed 和固定長度的 claim hash,VRRB 表示 Proof of Claim 的投票過程比現有的任何一種算法都要更快。

Proof of Claim 也是一種完全去中心化的算法,其計算所需的所有資訊都是可知的,可在沒有選主的情況下達成共識,選出獲勝驗證者,並且可以在每個節點上完成本地計算。如果網路上的協議出現了不同的狀態,所有節點將根據具有最新狀態的節點進行同步。
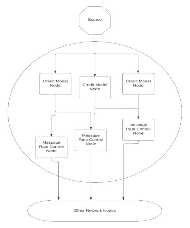
特別設計的信用系統
PoC 的機制帶來了一個問題,那就是安全性,由於 VRRB 是一個無需許可、低成本、去中心化的 P2P 網路,節點間全部是平等的,可能因此受到一些攻擊,比如 DDoS 和垃圾資訊攻擊。為了建立抗攻擊的彈性並防止受到此類攻擊,VRRB 特別設計了其信用系統,這套系統基於信用模型(Credit Model)和資訊速率控制模型(Message Rate Controlling Model)。

每個節點的信用都儲存在分布式哈希表(DHT)中。節點在剛上線時的信用額度非常低,只能滿足最低限度的通信需求,節點必須逐漸建立聲譽,證明其可信度才能提高其信用。節點的信用越好,在網路中的責任就越大。節點信用值的高低,決定了一個節點在一段時間內能發送的有效資訊的數量。而為了解決潛在的節點串通,VRRB 引入了 HonestPeer 算法。
公平的質押機制
作為中繼或挖礦節點加入 VRRB 協議不需要質押。挖礦節點不參與交易驗證的過程,他們只作為驗證者提出的交易的整合者。當然,為了保護整個網路的安全,驗證者依然需要質押。
目前已在運行的許多 PoS 共識機制,似乎已找到了防止驗證者作惡的標準手段,但 PoS 也造成了一個問題。規模最大的質押節點獲得獎勵的可能性也是最大的,在獲得了獎勵後他們可以將這些獎勵繼續質押,確立比其他質押者更大的優勢,這種現象會使整個網路的去中心性逐漸減弱,抗審查性、作惡風險、地緣風險會逐漸增大。
通過該信用模型,根據在網路中的信用聲譽變化,VRRB 的驗證者節點的質押要求也是動態的。一個節點不作惡的時間越長,成為驗證者節點所需的質押就越少。VRRB 的質押有下限和上限,試圖質押其獎勵的節點不會獲得任何收益。作為代替,為了用質押獎勵獲益,節點營運商必須啟動新的節點,進行更多的質押(新節點的信用值低)或根據時間推移獲得更多的信用分數來減少質押需求。
這種質押機制確保了新來者能夠參與,因為啟動新節點需要的質押量對所有營運商都是平等的,但是這也提高了成為驗證者的資本與時間的成本。
垂直和水平方向上的高速與可擴展性
在區塊鏈單個節點的垂直擴展上,VRRB 使用稱為 Left-Right 的無鎖並發模型,擴展驗證者節點的 RAM 內存,顯著提高了本地吞吐量。據 VRRB 表示,其本地 TPS 可達 595000。

VRRB 的交易處理能力與內容 RAM 的大小存在線性關係,若將 RAM 提高一倍,其交易處理能力也會增加一倍。
Farmer-Harvester 並行確認模型
VRRB 通過 Farmer-Harvester 並行確認模型進行橫向擴展,由 Farmer Quorum 對交易有效性進行投票,由 Harvester Quorum 收集投票結果,並提議新的區塊。每個 Farmer Quorum 可由 10 到 50 個節點組成,節點數每次突破 50 便會組成一個新的 Farmer Quorum,Farmer Quorum 數量沒有上限。活躍的 Harvester Quorum 則只有一個。

在最理想的情況下,每個 Quorum 的 TPS 可達 993000。
收斂有向無環圖(Convergence DAG)結構
VRRB 鏈是一個基於收斂有向無環圖(Convergence DAG)的回合結構。在每一回合中,每個 Harvester Quorum 成員都可以提出一個經驗證交易的區塊,該輪選出的礦工會將提案塊合併為一個區塊,解決區塊之間的衝突並按提案塊中攜帶的因果定序對交易進行排序。

以此設計,VRRB 結合了有向無環圖的部分同步結構帶來的可擴展性優勢,與傳統鍊表結構區塊鏈的交易排序優勢。由於將提議者與區塊構建者分開,所以更加安全。由提案區塊融合產生的收斂區塊一旦經過驗證,此輪的有向無環圖即可被鎖定到鏈上,也進一步提升了安全性。
可組合的智能合約運行環境
VRRB 的智能合約平台旨在將 Web2 開發者在過去十年中逐漸熟悉的開發者體驗帶入 Web3,建立在 unikernel 容器實例之上。
在其他平台上,每個節點都運行一個智能合約執行引擎,這個引擎的規模必須適合所有的虛擬機。智能合約以狀態的形式被部署、儲存,發生智能合約交互時,在與其他所有合約相同的運行環境中執行。

VRRB 則以節點充當協調者,為網路上部署的每個智能合約排序並執行他們自己的運行環境。開發者寫下代碼後,只需參照 VRRB 的標準化 Build 指南,便可以 unikernel 映像的形式部署智能合約,將構建、發送、運行(Build,Ship,Run)的 DevOps 工作流引入 Web3。
由於 VRRB 的虛擬化平台是基於庫操作系統的 unikernel,運行任何程序所需的庫都包含在 build 中,讓開發人員能夠使用更高級的語言(如 Python 或 Java)、Web 語言(如 Javascript 和 Typescript)以及其他 Web3 語言(如 Solidity 和 Move)進行構建。當然還有 C/C++、Rust、Go 等低級語言。
開發者不必再去學習如何使用一整套開發工具,只需構建、發送並讓 VRRB 網路的節點編排並運行他們的智能合約即可。
項目進展與融資情況
VRRB 的封閉 Beta 測試網將在 2023 年 3 月下旬至 6 月初之間啟動。
2023 年 2 月 8 日,VRRB 開發團隊 VRRB Labs 以 2000 萬美元估值完成 140 萬美元 Pre-Seed 輪融資,由 Jump Crypto、Big Brain Holdings 和 Taureon 等參投。
結語
VRRB 提出了 Proof of Claim 共識算法,以求同時在垂直和水平方向上實現高速和可擴展性,找到區塊鏈可擴展性、安全性和去中心化之間的平衡。
更讓我興奮的,其實是 VRRB 提出的新的智能合約 DevOps。VRRB 的智能合約平台將智能合約隔離在其自身的容器化運行環境中,部署到 VRRB 上的每個 App 都帶有自己的微型虛擬機,這些虛擬機可根據 App 的重點而設計。在為開發者提供了極大的靈活性的同時,也讓開發者能使用不同的語言在同一個平台上構建可組合的智能合約。
是先有 Web3 開發者和應用還是先有 Web3 用戶?這是一個先有雞還是先有蛋的問題。為了實現 Web3 的大規模採用,許多項目從吸引新的 Web3 用戶入手,而 VRRB 着眼於擴大隻有不到 10000 人的 Web3 全職開發者群體。
暢行幣圈交易全攻略,專家駐群實戰交流
▌立即加入鉅亨買幣實戰交流 LINE 社群(點此入群)
不管是新手發問,還是老手交流,只要你想參與加密貨幣現貨交易、合約跟單、合約網格、量化交易、理財產品的投資,都歡迎入群討論學習!
- 延伸:一堂從配置角度看懂幣圈的入門講座
- 掌握全球財經資訊點我下載APP
文章標籤
- 講座
- 公告
上一篇
下一篇